• 聯絡我們
  • 加入好友
  • Go to Top
台北市溫泉發展協會 台北市溫泉發展協會
  • 回到首頁
  • 新聞訊息
  • 關於協會
    • 協會簡介
    • 理事長的話
    • 協會大事記
    • 目標與使命
    • 會員名單
  • 活動相本
  • 認識北投
    • 北投歷史
    • 新北投溫泉
    • 北投特色
    • 人文采風
  • 飯店清單
  • 泡湯秘訣
    • 泡湯禮儀
    • 泡湯美女
    • 泡湯技巧
    • 溫泉種類
    • 泡湯步驟
    • 泡湯健身
    • 泡湯小常識
  • 推薦行程
    • 溫泉之旅
    • 文化之旅
  • 聯絡我們
  • 亞太
  • 台北市溫泉發展協會
  • NEWS
  • 最新訊息

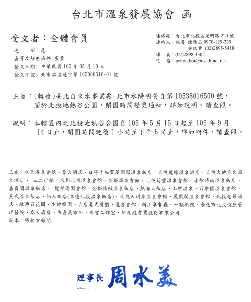
轉發臺北自來水事業處-北市水陽明營自第10538016500號,關於北投地熱谷公園,閉園時間變更通知。

  • 最新訊息
  • 作者:台北市溫泉發展協會
  • 2016-05-13 ‧ 2220次閱讀

轉發臺北自來水事業處-北市水陽明營自第10538016500號,關於北投地熱谷公園,閉園時間變更通知。

轉發臺北自來水事業處-北市水陽明營自第10538016500號,關於北投地熱谷公園,閉園時間變更通知。

轉發臺北自來水事業處-北市水陽明營自第10538016500號,關於北投地熱谷公園,閉園時間變更通知。

轉發臺北自來水事業處-北市水陽明營自第10538016500號,關於北投地熱谷公園,閉園時間變更通知。
附件: bulletin-105-05-10.jpg
上一篇
下一篇
© Copyright © 2026 台北市北投區光明路224號 No.224, Guangming Rd., Beitou District, Taipei City 112, Taiwan TEL:+886.2.28955418 +886.2.28984507   Design by CADCH  登錄帳號
登錄帳號
忘記密碼